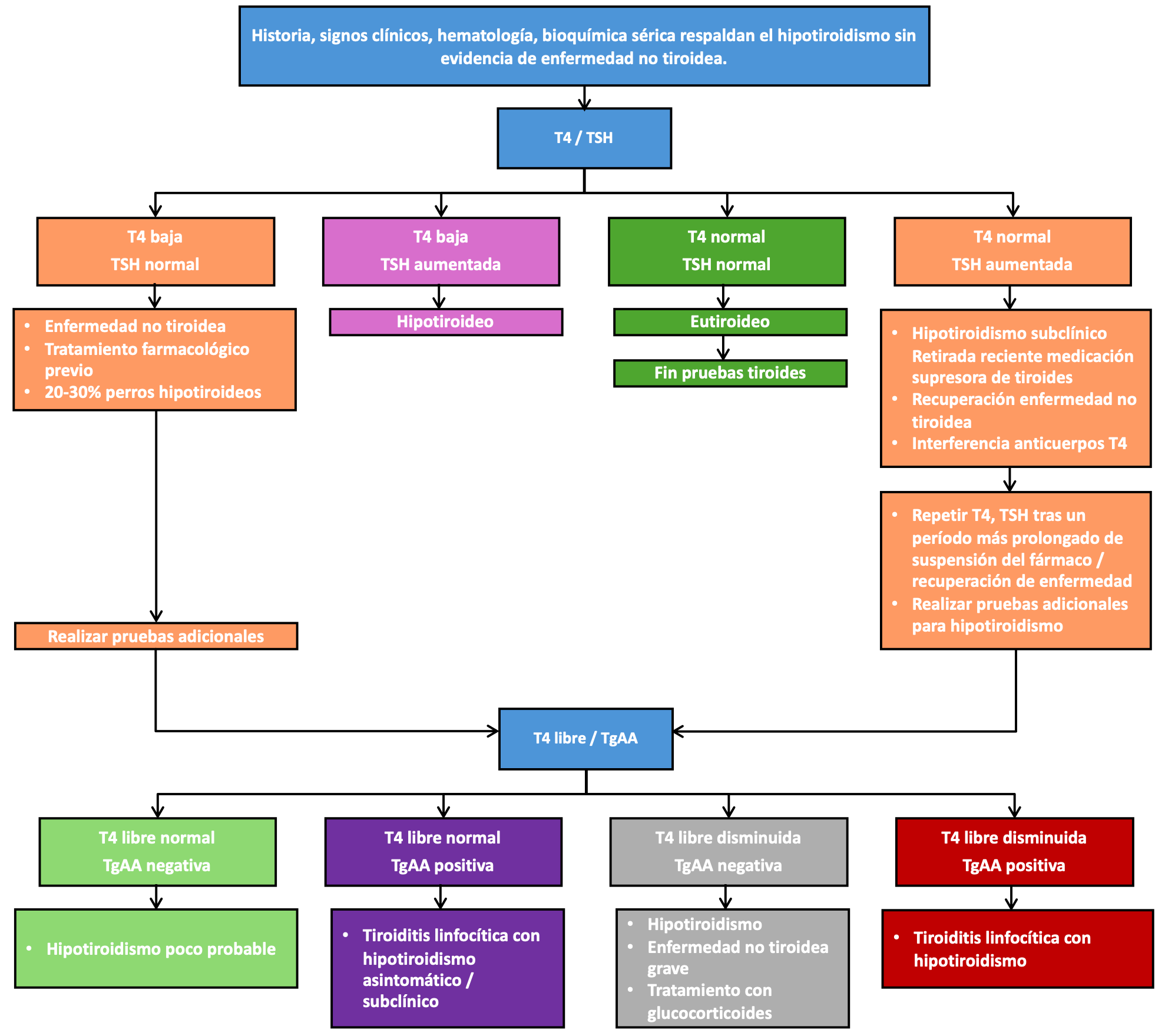
Hipotiroidismo canino: algoritmo diagnóstico
Diagrama rápido de diagnóstico.
¡Hola! 👋
En esta ocasión comparto contigo esta “adaptación” del algoritmo diagnóstico de hipotiroidismo publicado por la que fue mi mentora durante mi residencia 🤓
From Mooney CT: Canine hypothyroidism. A review of the aetiology and diagnosis. N Z Vet J 59:105-114, 2011
¡Gracias por formar parte de VETPIL! 😊
- Carlos Martínez Gil



